Thoughts on "Wisemapping": an open-source, web-based, collaborative mind-mapping tool?

Hi everyone,

I think we all see the need to display and share mindmaps of Archetype drafts with clinicians.
However, the idea of paying up to 15$ a month for mindmapping software (xmind premium) as an individual without owning anything seems a bit over the top, and downloading software can be a bit of a barrier in some work environments.

So i searched a bit for alternatives and came across wisemapping, which is an open source, web-based mindmapoing tool that supports sharing with colleagues via email invitation. They have recently added the capabiltiy to import .xmind files.

Link to their github repo, where they also provide instructions for local docker deployments.

I just wanted to spread the word and see if others find it useful. Some of the interactivity feels bit less polished than xmind to me, but it seems to be a developing project…

5 Likes

I don’t think we need to stop at the element names…

That was just a slob job by an LLM, but there should be a way to do something similar with proper .adl parsing, right?

The save files ā€œrememberā€ if the children nodes were hidden or unfolded, so all of this detail can be hidden when the file is opened, so that it looks like a normal .xmind export at first:

I think this could be a neat way to combine a mindmap overview with the ability to display some detail where needed..

I see clinicians prefer to see a tree structure or something like a form, instead of mindmaps.

I agree and actually a key reason why I like Xmind accepting that is at a cost. The ability to shape the structure to be a combination of org chart at the top level and tree lower-down is a real bonus.

I had not tried out the tree structure view, that is nice indeed.

I’m not saying that xmind is not a great piece of software, but I wanted to have a look at alternatives before I end up with another subscription.

Paulo Veiga, one of the founders of wisemapper was very happy to get some feedback earlier, so I’ll share this thread with him to let him know about our love of tree charts :wink:

2 Likes

I think its definitely worth exploring this opensource alternative. I’m sure the tree structure and other features in xmind can be easily replicated in ā€œWisemapping’.

Hi Lars,

The free version is what most people use, and all they need.

Recently they limited it to 3 tabs, which I agree is frustrating occasionally, especially as I can end up with 30+ easily sometimes.

I purchased it mainly to be able to generate the outputs for my work. Then it becomes a tax deduction, so I live with it.

It was much more dinky when we first started using it but the best alternatives to the very expensive mainstays in the market at the time. That said, we should always explore other options.

So please explore as an alternative, however keep in mind we will need to ensure that we can share mind maps between systems to avoid mind map conflicts :slight_smile:

Regards

Heather

2 Likes

Might worth exploring alternatives that may support tree structure within mindmap

Looked at docs of Freeplane and it’s super comprehensive and extensible (though simplicity is attractive to just get things done!)

https://docs.freeplane.org

https://claude.ai/share/31d145bd-fcf0-4a76-a4a1-a8fe31ea14d2

Cheers,
Koray

2 Likes

Hi everyone,

I thought I’d add a few more options here:

  • I have used www.lucidchart.com before (also 3 free charts) - very comprehensive for all sorts of visualisation tasks;
  • Google Drawings works okay (with a bit of extra effort to achieve the desired formatting) www.youtube.com/watch?v=gMk6KK-zDLo - good for smaller mindmaps and free collaboration;
  • I also came across www.mermaidchart.com - this could be interesting for the discussion forum - I think that if the discourse admin implements the related plugin, we could render mindmaps right in our posts via markdown.

Cheers,

Pascal

1 Like

Just to add to the discussion, I came across this https://markxmind.js.org/

I was interested because I use the ā€˜official’ XmindMark’ format to generate Xmid files from templates but this ā€˜fork is open source and might be amenable to adding ā€˜Structure’ which would make it a very nice fit for clinical modelling.

1 Like

Hey. I’m WiseMapping founder. Based on your feedback, I have included tree (org chart) design layout and additional visualization on tree. I hope you find useful.

7 Likes

Hey. Just small updat that I think you could find useful. Now, you can create mind maps using the integration with ChatGPT: ChatGPT - Mind map Copilot. This would be really convinent to be able to generate maps declarativelly. I hope you find it useful.

2 Likes

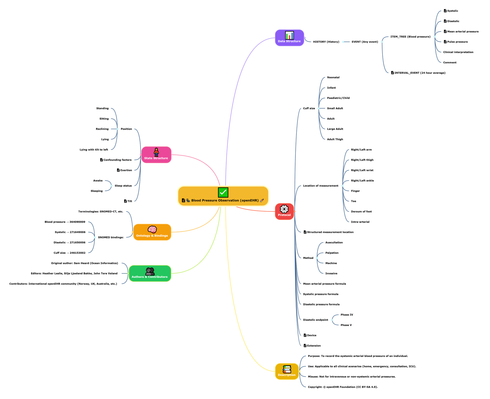
Thank you.

Not bad results, I fed it with the the Blood pressure ADL and I got this:

I stumbled across this thread accidentally today - yes happy to add the Discourse Mermaid TC - it is done.

For future reference if there are feature requests for Discourse please do PM me on @marcusbaw so I am aware!

I agree with @Lars_Fuhrmann that looking at what free and open source tooling is available is definitely the best way forward for wider adoption of openEHR. The fewer barriers that are in the way of adoption, the better.

1 Like

Thanks Paulo,

I’m sure this will be of interest and thanks for engaging with this community. We are very invested in mindmaps!!

The aspects of XMind that I find fairly compelling vs other equivalents are…

  1. Structure options at each level of the map

We routinely use org-type structures at the top-level with Left-tree structures further down as this, IMO fits pretty well with a lot of the project-level data structures we encounter.

  1. Boundaries: We use that to capture ā€˜Valuesets i,e, coded list sets

I tried to import this example to Wisemapping but get an import error. I’m not expecting you to fix this but just thought it might be helpful to see where you get dragged to.

Familial Cancer MTB process.xmind (240.5 KB)

2 Likes

Hi Ian,

Thanks for the feedback. I know you did not asked but it fix the xmind import, thanks for sharing the map !. https://app.wisemapping.com/c/maps/1977093/public

Regarding Xmind capabilites, really great feedback. The product is evolving fast so I would consider it for future releases !

Regards

Paulo

1 Like

I remember we had thoughts already back in the Google Wave days thinking of how to create collaborative modeling tools for openEHR that would include a mindmapping step that could transition into actual template editing. (Maybe discussions are still available in some mail-list archive.)

@Paulo_Veiga1 Have you also considered collaborative ā€œmultiplayerā€ mindmap editing?

Nowadays instead of Wave one would use something like https://docs.yjs.dev/ or something else based on CRDTs or Operational Transformation.

Regarding https://markxmind.js.org/ that @ian.mcnicoll mentioned above, it can use the fairly straightforward specification at xmindmark/docs/specification.md at main Ā· xmindltd/xmindmark Ā· GitHub - that should be rather easy to integrate with openEHR tools. But I have not analyzed if it is missing features regularly used by openEHR modelers.

2 Likes

Thanks for the suggestion — collaborative ā€œmultiplayerā€ editing is definitely an interesting direction, and we’ve explored similar ideas in the past as well.

That said, based on our current product insights and customer feedback, this feature has consistently shown relatively low demand compared to other priorities. In practice, we’ve found that the modeling and mapping workflow is usually driven by a single person, even in team settings. While real-time collaboration sounds appealing conceptually, actual usage tends to be quite limited.

Also, from a technical standpoint, integrating a mind-mapping editor is quite feasible — for example, the Wisemapping editor can be easily plugged in, and there are already other projects where this has been done successfully.

For now, we’re focusing on areas with higher impact for the majority of users, but we’ll keep this in mind as the product evolves. Really appreciate you bringing it up and sharing those resources — especially around CRDTs and markxmind, they’re helpful references.